您的瀏覽器不支援JavaScript功能,若本網站功能無法正常使用,請開啟瀏覽器JavaScript狀態

115學年度碩士班考試招生試場分配及注意事項公告

系所訊息 / 本所招生

發布日期:2026.02.02 (一)

最後更新:2026.02.02 (一)

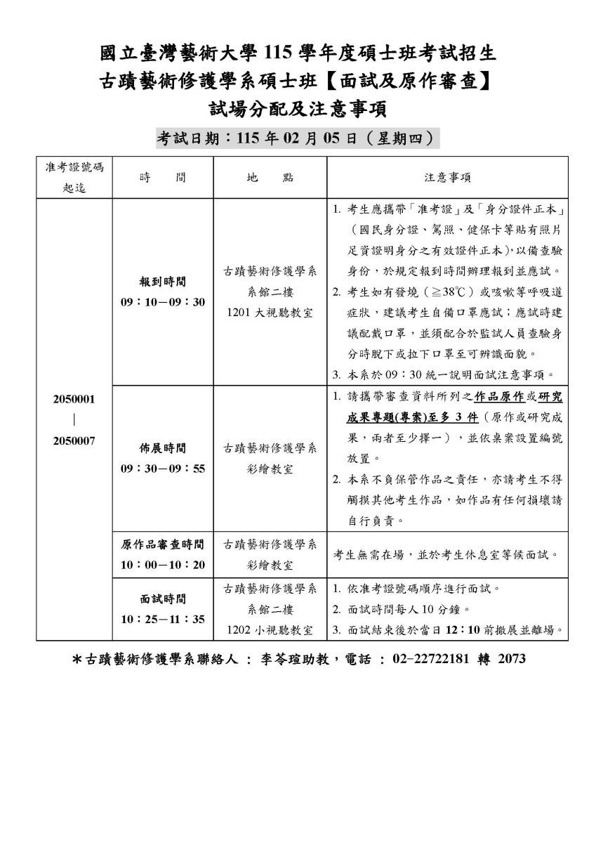
115學年度古蹟藝術修護學系碩士班考試招生試場分配及注意事項公告

考試日期:115年02月05日(星期四)

考試地點:國立臺灣藝術大學 古蹟藝術修護學系系館(新北市板橋區大觀路一段33巷3號)

**面試當天考生應同時攜帶 准考證、身分證件正本(國民身分證、駕照、健保卡等貼有照片足資證明身分之有效證件正本)應考,以便查驗身分;若發現身分與報名資料不符,一律不准應考,考生不得異議。

前往instagram頁面(另開視窗) 前往FaceBook頁面(另開視窗) 前往Youtube頁面(另開視窗) 回到網頁最上方